热门词:
A3
A3
A3
A3
A3
欢迎致电leyu.乐鱼服务热线
0771-5389182
leyu.乐鱼体育首页
产品中心
有氧系列
leyu.乐鱼-跑步机
leyu.乐鱼-椭圆机
leyu.乐鱼-健身车
leyu.乐鱼-动感单车
leyu.乐鱼-划船器
按摩器材系列
力量器材
68系列力量器械
69系列力量器械
V68T智能力量器械
88将领力量系列
77力量器械系列
56系列等速肌力训练器械
78 大黄蜂力量系列
综合器材
综合训练器
89系列框架式训练器
户外健身路径
leyu.乐鱼-塑木景观路径
leyu.乐鱼-塑木健身路径
leyu.乐鱼-智能高端路径
leyu.乐鱼-新国标二代路径
非新国标路径系列
笼式多功能场地系统
校园体育-星火+系列
哑铃/杠铃系列
哑铃系列
杠铃系列
私教小工具
家用健身小器材
游乐设施
儿童乐园系列
篮球架|乒乓球桌|台球桌
篮球架
乒乓球桌
台球桌
各类球类系列
体操、田径系列
拳击系列
场地建设
多功能球场
PU塑胶跑道
场地配套设施
运动地垫、球场配套
解决方案
健身俱乐部解决方案
企事业单位健身房
星级酒店健身房
军体院校/公检法
家庭健身房
社区/房地产健身房
篮球架|乒乓球桌|台球桌
场地、场馆建设
户外健身路径
工程案例
商业健身房
企事业单位
酒店会所
军体院校
私教工作室
社区、房地产
场地、场馆
科学健身
企业动态
科学健身
新闻leyu.乐鱼
行业新闻
体育场馆|俱乐部
招标文件
58系列使用视频
68系列使用视频
户外路径使用视频
leyu.乐鱼荣誉
品牌介绍
售后服务
选择我们
leyu.乐鱼体育首页
HOME
产品中心
PRODUCT
解决方案
SOLUTION
工程案例
SUCCESS
科学健身
FITNESS
leyu.乐鱼荣誉
HONOR
有氧系列
力量器材
综合器材
户外健身路径
哑铃/杠铃系列
游乐设施
篮球架|乒乓球桌|台球桌
场地建设
篮球架
乒乓球桌
台球桌
各类球类系列
体操、田径系列
拳击系列
红双喜金彩虹乒乓球台
产品参数
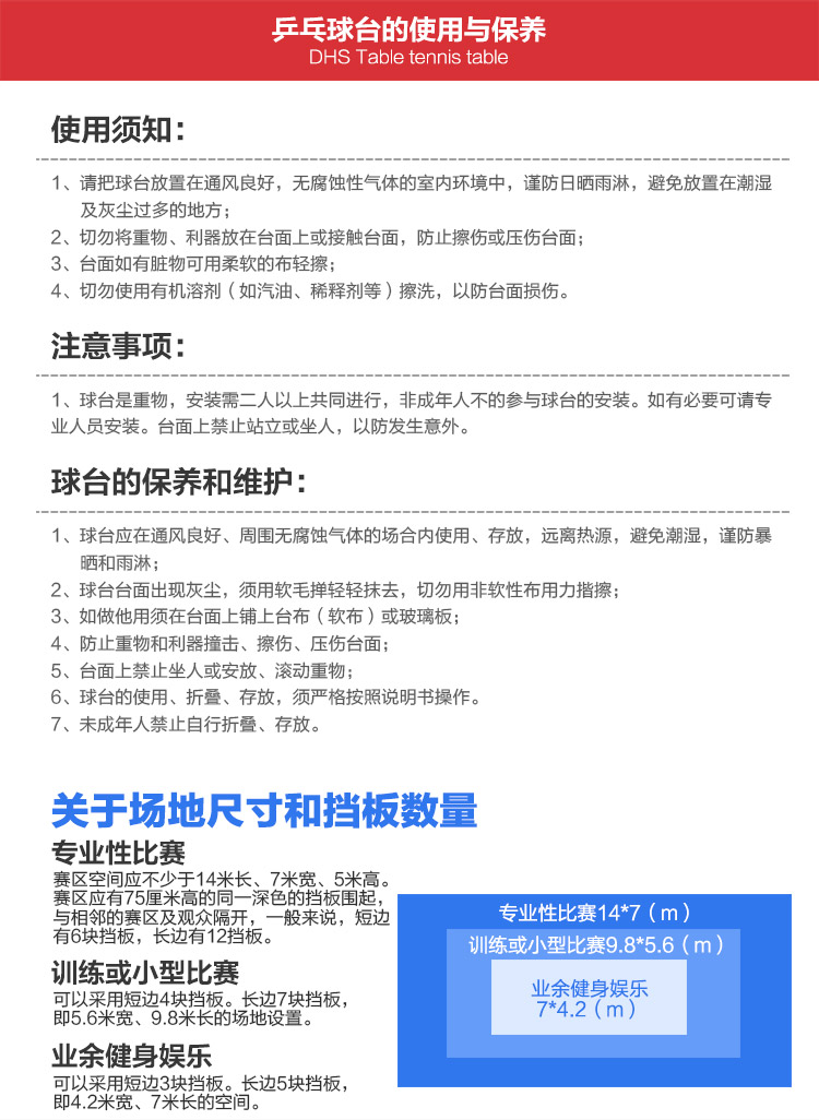
金彩虹乒乓球桌-2011鹿特丹世乒赛比赛用台。金彩虹乒乓球台,2011鹿特丹世乒赛,2009年女子世界杯,2009年中国VS世界乒乓挑战赛,2009年中国公开赛,2009-2013年乒乓球超级联赛,第11、12届全运会比赛用台。延续彩虹系列设计理念,内置灯管,造型前卫、华贵。2013年全面升级LED灯光,自带锂电池。节能环保,视觉效果靓丽。金彩虹乒乓球台,彩虹系列的经典之作。
产品参数
关键字:金彩虹乒乓球台_红双喜乒乓球桌_比赛专用乒乓球台-广西leyu.乐鱼体育健身器材有限公司
leyu.乐鱼体育首页
产品中心
解决方案
工程案例
科学健身
leyu.乐鱼荣誉
联系我们
在线咨询
扫描二维码,关注我们
快
速
导
航
友情链接:
leyu.乐鱼跑步机
动感单车
leyu.乐鱼健身器材
力量器械
综合训练器
户外健身路径
篮球架
乒乓球桌
台球桌
场地场馆建设
leyu.乐鱼体育官网
工信部网站
分享
新浪微博
QQ空间
微信
人人网
取消